coding feedback loop




coding feedback loop

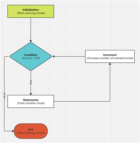
coding feedback loop. There are any references about coding feedback loop in here. you can look below.


Related Post to " coding feedback loop " :
No results found
That is All
close